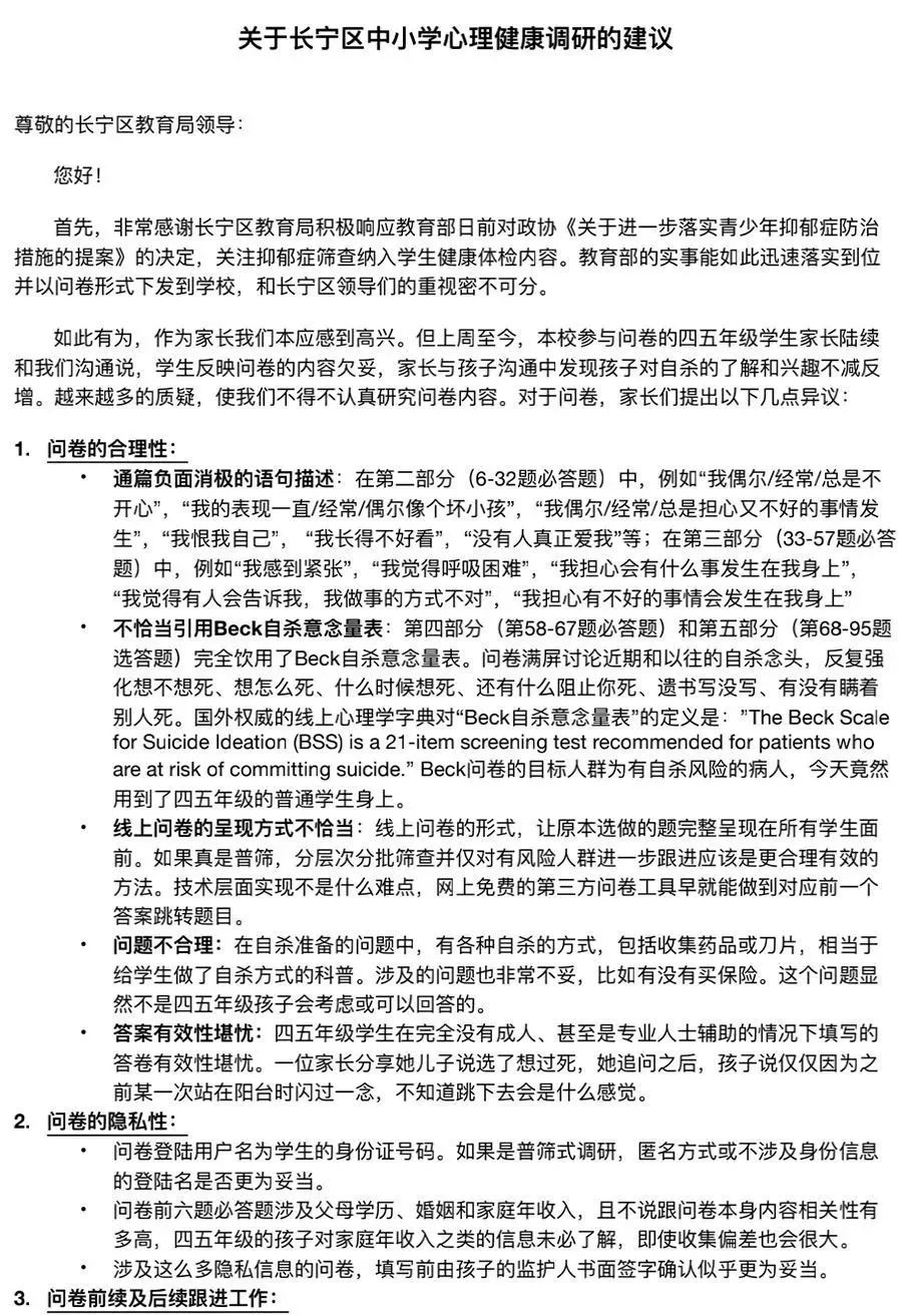
说是自杀倾向调查,更像是一部《自杀指导手册》。
比如:
“最近一周,为了自杀,你的准备行动完成得怎么样?”备选答案里,包括不限于诱导孩子“收集药片、刀片”。
“你已着手写自杀遗言了吗?”
“你希望外力结束自己生命,即‘有被动自杀愿望’的程度如何?”
“最消沉、最忧郁的时候,你是否因为预计要结束自己的生命而抓紧处理一些事情?如买保险或准备遗嘱。
例如“我偶尔/经常/总是不开心”,“我的表现一直/经常/偶尔像个坏小孩”,“我偶尔/经常/总是担心有不好的事情发生”,“我恨我自己”,“没有人真正爱我”等。
国外权威的线上心理学字典对“Beck自杀意念量表”的定义和目标人群都指向有自杀风险的病人,是心理医生给17岁以上的病人做的,今天竟然用到了四五年级的普通学生身上。 问卷满屏讨论近期与以往的自杀念头,反复强化想不想死,想怎么死,什么时候想死,还有什么阻止你死,遗书写没写,有没有瞒着别人死。
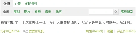
“有不少学生一下子对自杀的兴趣提升很多,学生之间交流之后有人得出‘死也没什么可怕,喝孟婆汤继续转世做人’之类的可怕结论。”
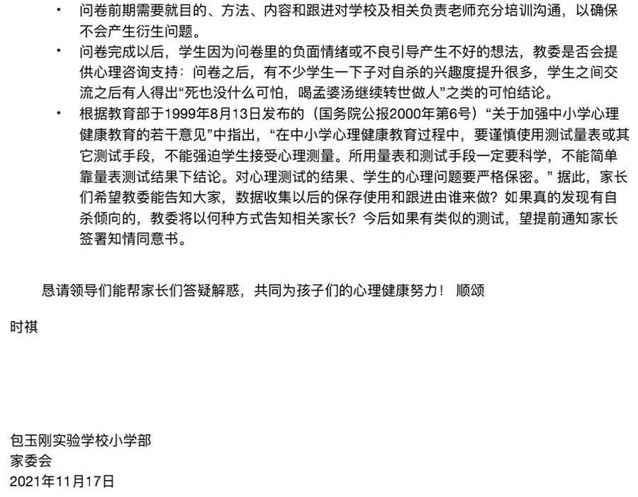
该调查问卷工作已停止,事件主责在于区未成年人心理健康辅导中心和该局相关科室,对问卷内容审核把关不严。
后续追责和学生心理疏导、排解的工作也会进一步处理。
根据《中国儿童自杀报告》的数据,每5个中学生中,就有一个人曾经考虑过自杀。
那么,真正有自杀倾向的孩子,能用问卷筛查出来吗?
去年此时,上海高三女生欣欣跳河身亡。
生前留下的遗书里,小姑娘写“再见啦,这个可爱的世界。从来没有想过害人,可为什么一直不快乐?”
决定离开的那天凌晨2点,她还在熨衣服,整理房间。
爸爸看到了,提醒她早点睡。她乖乖应声,却悄悄离家。
在凌晨四点,一头扎进十一月已经冰冷刺骨的河水里。
监控中,男孩坐在空荡的水泵房反复割腕,最后爬上实验楼5楼平台的栏杆,结束自己的生命。
可在父母眼里,有着永远的疑惑。
“孩子成绩不错,性格开朗,周末接回家也是有说有笑的。孩子对成绩也很自信,有自己的规划,之前没有发现任何异样。”
真正想离开的人,从来都是悄无声息的。要想解决问题,首先要找到病因。
纽约大学发展心理学博士陈鲁总结道,每一个选择离开的孩子,都觉得自己碰上了过不去的坎。
而这也正是最沉重之处,他们总认为除了死亡,别无选择。
起初想不通这些涉世未深的孩子为什么会对世界抱有如此大的失望,后来才发现,一代人有属于一代人的烦恼。
一个湖北女孩去郑州参加漫展,被人骗到酒店拍了裸照,个人信息全部泄露。她不敢告诉家人,深夜在街边痛哭,脑袋里唯一的念头就是轻生。
一个中学生,被同桌掌握隐私,长期被勒索。同桌拿他一学期的生活费买了手机,他说“不想活了”。
一个初三女孩,成绩优秀。每晚刷题到深夜,做不完会急得抽自己耳光,用圆规刺伤自己。因某次考试失利从“精英班”掉进“普通班”,就冒出了自杀的念头。
对他们来说,这些都是当下的“至暗时刻”,钻进去没走出来,情绪控制系统被摧毁,干脆就不挣扎了。
“一了百了吧。”
可这么多孩子,宁愿选择自杀,也不敢、不愿向外界求助。
为什么?
说说两张图片。
一张,据说是来源于北大徐凯文教授,关于“自杀危机学生父母职业”的调查研究分布图。
“你句句逼人,我没有办法。我破坏了你的规矩,就只有死。 我死了,就不会有什么事烦你了。”
“考98分被骂,吃饭打嗝被骂,夹菜姿势不对等会被骂。 我的尸体,要么烧了,要么扔了,别把我拿回去。心烦。”
“家不是依靠,而是用假笑应对的场合。 我知道我只会逃避,谢谢你们,路脏了,抱歉。”
龙是什么?怪兽。材是什么?木头。器是什么?东西。 就是你要成怪兽,你要成木头,你要成东西,就是不要成人。
身前是迈不过去的坎,身后没有父母的支持和爱。
所以死亡,必然成为他们眼里“解决问题的最后手段”。
说一个很少人提及的数据。
美国的金门大桥,是全世界自杀人数最多的地方之一。
在2005年之前的5年,平均每两个星期就有一个人跳桥投海。自大桥建成,已有1700多人在这里诀别于世。
也就是说,超过95%的自杀者,都后悔了。
生死一线,他们的内心也许充斥着犹豫、恐惧,他们在自我拉扯。
这时候,可能一句温暖的话,一个张开双手的拥抱动作,就可以把他们从死亡边缘拉回来。
孩子也一样。
他们不是真心想死,只是想赌上性命,换回关注、爱和尊严。
教育的最终目的,不就是让孩子可以自在地享受一个真实、善良、健康、丰富的人生吗?
想起一条推特,网友写着:
我5、6岁的时候,问了现在已经过世的母亲:“我的宝物,是这个彩色的弹珠,妈妈你呢?” 她回我说:“我的宝物啊,是你哦。” 那之后已经过了二十几年,在这途中无论被人背叛、伤害几次,挫折到觉得干脆放弃自我算了的时候,我都会想: “怎么能死啊,我可是妈妈的宝物啊。”
有父母的关注、爱和支持,孩子才不会完全失去生活的勇气和生存的信心。
如果跳河的欣欣,跳楼的小林,服药的小龙,跳江的小斯,坠楼的田田……
如果儿童发展中心的数据里,那每年约10万名自杀的青少年……
如果他们心中都回荡着来自父母的,如此滚烫的爱意,能在脆弱的时候重新暖热他们胸腔。
或许,不会有人选择死亡。
不合格的调查问卷是该批评,但别忘了:
爱,才是孩子最初和最后的避风港。














































