logoMenu

秋天依然要防晒!户外10分钟,足以引发皮肤癌变“前奏”

2021-08-20 |作者: | 来源:她乡WEEKLY

Loading...

 艳阳高照时,往往也令人心情大好。然而,走在阳光下,皮肤可不那么开心。
因为大多数皮肤癌都与阳光照射有关,其中包括一种恶性肿瘤——黑色素瘤
黑色素瘤,是来源于黑色素细胞的高度恶性肿瘤,简称恶黑,多发生于皮肤,也可见于黏膜和内脏。黑色素瘤虽占皮肤恶性肿瘤的第三位,但近年来,它在我国的发病率却逐年上升;并且,随着年龄增加,黑色素瘤的发病率也在增加。

 

黑色素瘤是近年来学术研究和临床治疗发展较为迅速的实体肿瘤之一。十年前,只有5%的晚期黑色素瘤患者能存活5年,而绝大多数患者的生存期不到9个月。目前,黑色素瘤导致的癌症死亡人数有所下降,但许多患者对治疗仍没有反应。
此前的研究表明,大多数癌症基因突变可归因于健康细胞在分裂过程中发生的DNA复制随机错误。同样,导致黑色素瘤的潜在机制也与此有关。
近日,发表在《Science Advances》上的一项研究颠覆了长期以来对黑色素瘤潜在机制的观点,来自美国Van Andel研究所(VAI)的研究团队发现,导致黑色素瘤的突变是由阳光驱动的的DNA化学改变导致的,而不仅仅是DNA复制错误。该研究强调了防晒等预防工作的重要性,并为研究其他类型癌症起源提供了一条新的途径。
普遍观点认为,癌症是从DNA损伤直接引起突变时开始的,然后突变被复制到下一代细胞中。然而,在黑色素瘤的病例中,研究人员发现了一种产生致病突变的不同机制。
以前的大规模测序研究表明,在所有癌症中,黑色素瘤的DNA突变最多。与其他皮肤癌一样,黑色素瘤与阳光照射有关,特别是阳光中的紫外线(UVB)辐射会损害皮肤细胞以及细胞内的DNA。
此前的研究发现,与UVB辐射相关的黑色素瘤具有独特的C-to-T的突变特征。UVB波长280-315nm在小鼠模型中具有很强的致癌性。
辐射诱导环丁烷嘧啶二聚体(CPD)是DNA损伤的最常见形式,但CPD如何引起突变的机制仍是未知的。
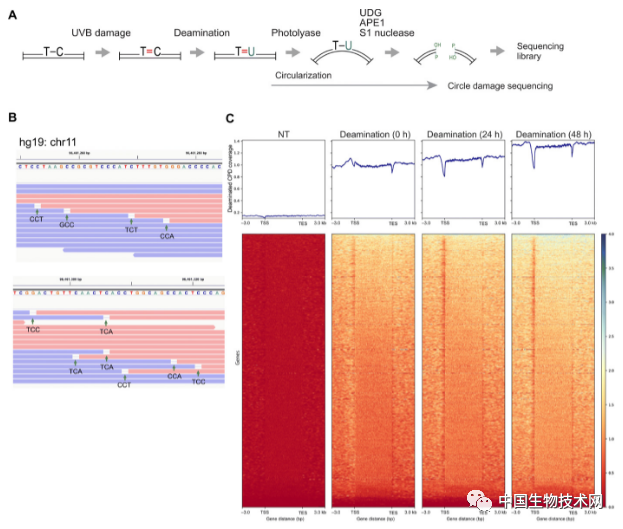
为了在全基因组范围内单碱基水平上绘制出CPD,研究人员开发了一种环式损伤测序(circle-damage-seq)的方法。
在人类细胞实验中,CPD首先在在四核苷酸序列中形成(5″-Py-T<>Py-T/a),但这本身不能解释肿瘤的突变模式。为了检测胞嘧啶脱氨基是否导致CPD突变,研究人员绘制了UVB诱导的胞嘧啶脱氨基CPD。
研究人员发现,转录起始位点(TSS)受到CPD和脱氨基CPD的保护,但两种损伤都在TSS的上游立即富集,这表明结合转录因子的突变形成了促进作用。最重要的是,脱氨基CPD的基因组二核苷酸和三核苷酸序列的特异性与黑色素瘤的显著突变特征相匹配。
这些数据确定了胞嘧啶脱氨CPD是导致黑色素瘤突变的主要“前奏”。
在黑色素瘤中,当UVB辐射击中某些碱基序列(CC、TT、TC和CT)并导致它们通过化学方式连接在一起且变得不稳定时,就会出现问题。由此产生的不稳定性导致胞嘧啶发生将其转化为尿嘧啶的化学改变,尿嘧啶存在于mRNA中,但不存在于DNA中。这种变化称为“预突变”,它会使DNA在正常细胞复制过程中发生突变,从而引起导致黑色素瘤的变化。
这项研究证明,阳光辐射导致的损伤通过产生‘预突变’来刺激DNA,然后在DNA复制过程中形成完全突变。
这些突变可能不会立即导致疾病。它们会潜伏很多年,还可能随着时间推移和个体暴露在阳光下的时间增加而积累,从而导致难以治疗的癌症,并且使许多治疗方法都拿它没办法。
黑色素瘤的侵袭(从表皮、真皮到皮下组织)
该研究通讯作者、Van Andel研究所表观遗传学系Gerd Pfeifer博士说:“因此,防晒措施非常重要。在我们的研究中,暴露在紫外线下10到15分钟(相当于在正午时外出)足以引起‘预突变’。虽然我们的细胞有修复DNA损伤的内在保护机制,但这一过程偶尔会也会错过一些东西。在预防黑色素瘤方面,保护皮肤通常是最好的选择。

该团队计划在未来利用这项技术来研究不同癌症中其他类型的DNA损伤。

论文链接:

https://advances.sciencemag.org/content/7/31/eabi6508

Fungo Ads

声明:转载此文是出于传递更多信息之目的,并非代表本站支持其观点。若有文字、图片及视频等素材来源标注错误或侵犯了您的合法权益,请作者持权属证明与本网联系,我们将及时更正、删除,谢谢。


阅读

未经允许不得转载:加拿大乐活网 »秋天依然要防晒!户外10分钟,足以引发皮肤癌变“前奏”
分享:

相关推荐