近日,多名网友发帖称,在多伦多申请中国多次往返签证时,被要求出示户口注销证明,否则只能获批有效期为 6 个月的签证,引发热议。
现场要求提供证明
小红书网友 @机智的麻将君 分享了自己的申请经历。她表示,整体办理流程效率很高,12 月 29 日在线提交材料,1 月 5 日即可排队取护照。
但在现场,她被告知,如果想申请多次入境的 Q2 签证,需要提供户口注销证明。对此她感到意外,因为从未听说过这一要求,但工作人员明确表示这是当前的规定。
她说,现场工作人员态度友好,在得知她暂时无法提供销户证明后,协助她申请了一份短期临时签证。该签证有效期至 6 月下旬,可两次入境,每次停留不超过 180 天。
与此同时,也有在温哥华办理签证的网友表示,自己于 12 月首次申请 Q2 签证,在现场取护照时同样被要求提供户口注销证明。
评论区中,有人认为这一新要求只针对首次办理签证的人;但也有不少网友表示,自己同样是近期首次申请 Q2 签证,并未被要求提供相关证明,且已顺利拿到护照。
不过,不少人透露,早在 2024 年年底,就已经有取护照时被要求提供销户证明的事情,当时连中介都感到意外,称此前未遇到过类似情况。
还有在韩国的华人网友分享称,去年办理 Q2 签证时,当地已开始要求提交户口注销证明。
据澳洲红领巾报道,一位定居墨尔本多年的华人男子 Sam,从杭州机场出境时被系统“卡住”,原因竟是双重国籍警示弹窗。边检当场要求他“先回老家注销户口,才能离境”。
事情发生在 9 月底,Sam 当时回国探亲,行程安排妥当,停留时间没超免签期限,机票回程也确认无误。结果在杭州出关时,边检系统突然亮红灯,提示“双重国籍”。他还没反应过来,就被工作人员请到一边。
Sam 在十多年前就加入了澳大利亚国籍,却一直没注销中国户口。他说自己主要还是怕麻烦,也觉得反正没人查,没想到这一刻真的来了。
排队时,他还看到另一个华人同样被拦下,被要求回户籍地派出所销户。轮到自己,边检人员淡淡一句:“系统过不去,没办法放行。”
更惨的是,正赶上国庆假期,派出所不开门,他只能被迫滞留,行程泡汤,还可能面临“逾期停留”的罚款风险。
Sam苦笑:“我以前总觉得那张身份证,是和家乡最后的一根线。现在,连这根线也断了。”
当然,还有一部分人更冒险,在取得澳大利亚等其他国家国籍后,仍保留中国护照。
大使馆早就明确,这种行为属于“恶意骗照”,一经发现,将被注销护照、拒签甚至拒绝入境。当然,这样的处事方式完全是合情合法。
按照《中华人民共和国国籍法》,中国不承认双重国籍。一旦取得他国国籍,就自动丧失中国国籍。国籍都没了,更何况是户口呢,自然也需要注销。
但现实中,很多人拿到外籍后仍保留中国身份证、户口,甚至继续在国内买房、办卡、就医。过去系统没联网,侥幸得以存在。但如今,随着户籍、出入境、生物识别系统全面升级,这些隐秘身份几乎无所遁形。
曾经的灰色地带,正在被彻底清理,不少人也意识到很难继续“侥幸”下去了。
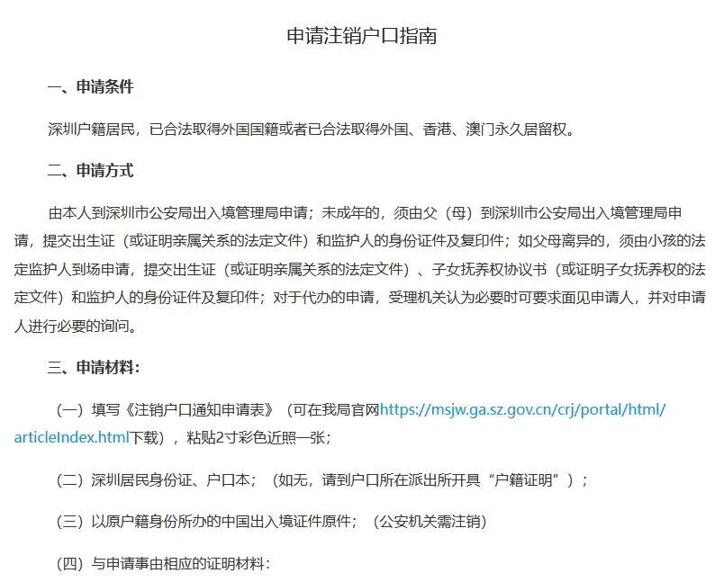
注销户籍是一项需要重视的事务,涉及到在国内的社保、公积金、名下财产等问题。
不同地区的户籍注销流程可能有所不同,部分地区支持他人代办或者线上办理,但大部分地方还是要本人亲自去办理。
例如,深圳市要求本人办理,而福州则可以委托他人办理,现场视频连线。
整体来看,这些零散的案例放在一起,其实更像是一个逐步收紧、调整的过程,而不是突然转向。很多人过去没遇到问题,并不代表规则不存在,只是刚好没被系统碰到。
现在无论是在签证、出入境,还是后台信息比对上,都会越来越细致。对已经入籍他国的华人来说,提前了解清楚自己的户籍状况、该补的手续尽量补齐,至少能少走弯路、少踩雷。
与其在机场、窗口被动应对,不如心里有数,提前安排。
