盼星星盼月亮,大家终于盼来了解除入境集中隔离的日子。1月8日,全国首批入境旅客已顺利通关。
北京时间1月9日,全国3200多个公安出入境窗口目前已恢复受理审批中国公民出国旅游、访友申请普通护照,恢复办理内地居民旅游、商务赴港签注。恢复受理审批外国人申请普通签证延期、换发、补发等。
与此同时,根据中国国家移民局通知,1月8日起恢复受理审批外国人申请普通签证延期、换发、补发,停留证件签发、换发、补发,居留证件签发、延期、换发、补发。

图自:新华社
而不少加拿大华人,最为关心的莫过于“十年签证”是否重启?旧有的十年签证是否继续暂停使用?
对此,截至北美君发稿,中国驻加拿大大使馆以及驻温哥华领事馆等暂无最新通知。
不过,从中国驻旧金山总领事馆、中国驻马来西亚大使馆等多个驻外使领馆发布的最新赴华签证申办须知来看,在多年多次赴华签证申办上,存在着差异。
其中,中国驻旧金山总领事馆明确,2020年3月26日之前颁发、仍在有效期内的多年多次赴华签证仍暂停使用。如持此类签证人员现阶段有赴华需求,可按本通知要求办理新签证。赴华旅游、就医事由签证暂不受理。
中国驻马来西亚大使馆则明确表明恢复M/Q2/S2字多年多次入境的赴华签证审批。
中国驻旧金山总领事馆:
仍在有效期内的“多年多次赴华签证”仍暂停使用
1月8日,中国驻旧金山总领事馆发布《关于调整中国签证申办须知的通知》。
其中明确,2020年3月26日之前颁发、仍在有效期内的多年多次赴华签证仍暂停使用。如持此类签证人员现阶段有赴华需求,可按本通知要求办理新签证。赴华旅游、就医事由签证暂不受理。

截图自:中国驻旧金山总领事馆网站
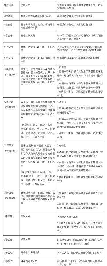
就华人最为关心的Q1/Q2字签证来看,具体要求如下:
Q1字签证(长期团聚)
适用对象:因家庭团聚赴华居留(超过180日)的中国公民的外籍家庭成员和在华具有永久居留资格的外国人的外籍家庭成员以及因寄养等原因赴华居留(超过180日)的人员。
“家庭成员”包括:配偶、父母、配偶的父母、子女、子女的配偶、兄弟姐妹、祖父母、外祖父母、孙子女、外孙子女。
主要申请材料(据个案情况如需补充,将通过电子邮件告知):
-
邀请函;
-
邀请人的中国身份证复印件、或外国人护照个人信息页及中国永久居留证复印件;
-
申请人与邀请人之间的亲属关系证明(如结婚证、出生证、亲属关系公证书或公安派出所出具的亲属关系证明等)原件;
-
如系寄养事由,须根据要求提供相应证明材料。
Q2字签证(短期探亲)
适用人员:赴华短期探望(不超过180日)居住在中国境内的中国公民和具有中国永久居留资格的外国人的亲属。
主要申请材料(据个案情况如需补充,将通过电子邮件告知):
-
邀请函(内容须包括邀请人与申请人之间的关系);
-
邀请人的中国身份证复印件、或外国人护照个人信息页及中国永久居留证复印件。
以下是目前可申办的签证类型和主要申请材料:

截图自:中国驻旧金山总领事馆网站
需要注意的是,如申请人申办签证时不在美国境内,不可向总领馆申办签证。
另外,以下人员赴华无需办理签证:
-
(一)适用各类互免签证协定的外国人;
-
(二)持有效中国永久居留证件的外国人;
-
(三)持各类有效居留许可的外国人;
-
(四)24小时过境免签人员;
-
(五)持有效APEC商务旅行卡(不包括虚拟卡)的外国人(请注意:美国和加拿大为APEC旅行卡计划过渡成员,美、加颁发的APEC商务旅行卡不具备签证功能,赴华须办理签证。)
关于签证申请具体要求,大家可登陆以下网站查看:
http://sanfrancisco.china-consulate.gov.cn/zytz/202301/t20230109_11004181.htm
中国驻马来西亚大使馆:
恢复M/Q2/S2字多年多次入境签证审批
1月4日,中国驻马来西亚大使馆发布《关于外国人赴华签证申请最新要求的通知》,其中明确表明恢复M/Q2/S2字多年多次入境签证的审批。

截图自:中国驻马来西亚大使馆网站
具体要求如下:
Q1字签证
适用人员:因家庭团聚申请赴中国居留的中国公民的家庭成员(配偶、父母、子女、子女的配偶、兄弟姐妹、祖父母、外祖父母、孙子女、外孙子女以及配偶的父母)和具有中国永久居留资格的外国人的家庭成员(配偶、父母、子女、子女的配偶、兄弟姐妹、祖父母、外祖父母、孙子女、外孙子女以及配偶的父母),以及因寄养等原因申请入境居留的人员。
材料要求:
-
居住在中国境内的中国公民或具有中国永久居留资格的外国人出具的邀请函件;
-
邀请人的中国身份证复印件或外国人护照及永久居留证复印件;
-
申请人与邀请人之间的家庭成员关系(配偶、父母、子女、子女的配偶、兄弟姐妹、祖父母、外祖父母、孙子女、外孙子女以及配偶的父母)证明(结婚证、出生证、公安派出所出具的亲属关系证明或亲属关系公证书等)原件和复印件1份。
Q2字签证
适用人员:赴中国短期(不超过180日)探亲的居住在中国境内的中国公民的亲属和具有中国永久居留资格的外国人的亲属。
材料要求:
-
居住在中国境内的中国公民或具有中国永久居留资格的外国公民出具的邀请函件;
-
邀请人的中国身份证复印件或外国人护照及永久居留证复印件1份。

截图自:中国驻马来西亚大使馆网站
此外,马来西亚公民申办多次入境M字、Q2字、S2字签证,除上述材料外,还需提供曾获发的中国签证或相应次数的赴华记录:
1. M字(贸易)签证
-
申请半年至1年多次M字签证,需提供5年内曾获发的中国签证复印件1份;
-
申请2年多次M字签证,需提供曾获发的半年至1年多次中国签证复印件1份,或5年内曾有3次及以上赴华记录的复印件各1份;
-
申请3年多次M字签证,需提供5年内曾获发的2年多次中国签证复印件1份,或曾2次及以上获发的1年多次中国签证复印件各1份,或曾有5次及以上赴华记录的复印件各1份。
2. Q2字(探亲)签证
-
申请半年至2年多次Q2签证,需提供5年内曾获发的中国签证复印件1份;
-
申请3年至5年Q2字签证,需提供曾获发的2年多次中国签证复印件1份,或曾2次及以上获发的1年多次签证复印件各1份。
3. S2字(私人事务)签证
如系短期探亲,可申请有效期不超过邀请人在华停留期限的多次S2字签证;
如系其他私人事务,
-
申请半年至1年多次S2字签证,需提供5年内曾获发的中国签证复印件1份;
-
申请2年多次S2字签证,需提供曾获发的半年至1年多次中国签证复印件1份,或5年内曾有3次及以上赴华记录的复印件各1份;
-
申请3年多次S2字签证,需提供5年内曾获发的2年多次中国签证复印件1份,或曾2次及以上获发的1年多次中国签证复印件各1份,或曾有5次及以上赴华记录的复印件各1份。
关于签证申请具体要求,大家可登陆以下网站查看:
http://my.china-embassy.gov.cn/fwzc/lsyw/blfhqz/202301/t20230105_11001119.htm
那么,加拿大华人关心的“多年多次”签证何时重启?
1月5日,小红书上有网友发帖表示:加拿大某签证中心即将办理十年多次赴华签证!但截至今天(2023年1月9日)上午10时50分发稿,北美君相继登陆中国驻加拿大大使馆、中国驻多伦多总领馆、中国驻温哥华总领馆等查看相关通知,均未有最新消息!大家耐心等待吧,一切以使领馆通知为准!












































