图片来源:Furtado on Pexels
邀请父母
一般来说,父母需要探望留学生子女的话,申请的签证多是加拿大旅游签(visitor visa),也被叫做小签,旅游签证时效可长达10年,一般的有效期在护照有效期前一天,单次访问的最长停留时间为半年,没有次数限制。
另外还有一点需要注意,留学生想要邀请父母来陪读,也需要申请旅游签证。一般未成年的加拿大留学生,在资金担保充足的情况下,父母其中一人,可以申请陪读。
入境时,父母需跟海关官员说清楚陪读意图,他们可以给陪读父母签发一份允许长期居留的签证,即“陪读签证”。“陪读签证”通常和孩子学习的签证时效一样,但需要每年离境一次,每年续签。家长可以由此达到长期陪读的目的。如果留学生已经成年,则父母只能申请多次往返旅游签证才能达到陪读目的。同时需要尽量避免短期内过于频繁地出入加拿大,并且注意要尽量避免在入境六个月期限快到的时候,去周边国家旅游。
邀请配偶
持有效学习许可的全日制留学生,可以帮助其配偶或同居伴侣申请开放工作签证(open work permit)。开放式工作签证将使国际学生的配偶或同居伴侣能够在加拿大工作,并且这一签证通常在该国际学生的学习许可证(study permit)期限内都有效。
所谓的学习许可证又称为大签,是加拿大移民局签发的一份文件,允许外国人在指定的时间范围内来加拿大学习。申请学生在首次入境时,机场会有专门提供换取学习签证的移民局办公室,处理人员通常是移民局的移民官。
要帮助受邀者获得此这一项签证,申请的学生必须在加拿大全日制学校学习,并持有可在以下机构进行的有效学习许可证:
-
-
公立高等教育机构
-
私立高等教育机构,这类机构按照与公立机构相同的规则和条例运营,并从政府补助中获得一半的总体业务预算
-
由各省法规授权授予学位的私立机构
-
图片来源:Kudinov on Pexels
开放工作签证允许其持有人为加拿大的任何雇主工作,并且不需要一开始就收到工作邀约,或申请劳工市场影响评估(LMIA)。但需要注意的是,除非按要求提供体检证明文件,否则开放工作签证可能会排除某些职业(例如学校或医院的工作)。
加拿大海外签证处通常能在申请学习许可证的同时处理工作许可申请。这种情况下,除了缴纳学习许可证处理费外,申请人还必须缴纳工作许可证处理费。
而配偶或同居伴侣可先以访客身份来加拿大,然后在抵达后申请工作许可证。如果是来自不需要临时公民签证的国家的公民,可以在加拿大入境口岸申请这项工作签证。在某些情况下,需要临时公民签证的国家的公民也可以在入境口岸申请这项签证。
另外,留学生本人也可在完成学业申请开放工作签证,其长度与上学的持续时间相同,最长可达三年。留学生和配偶在工作满1年后就可以申请移民加拿大,享受和当地人一样优厚的福利待遇,这也是典型的全家移民加拿大的路径。
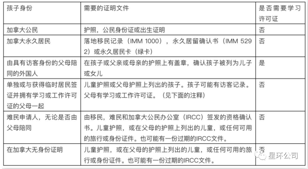
邀请子女
注:孩子进入加拿大时可能有访客记录或学习许可。如果孩子的护照上只有访客记录或加拿大入境印章,则该儿童有权在没有学习许可证的情况下学习。
如果是在加拿大境外申请,你需要在加拿大海外签证处申请孩子的学习许可证。
一人留学加拿大,父母、伴侣、子女都能享受到这么多签证方面的福利,这也是加拿大可以成为热门留学目的地的理由之一。如果你有上述邀请家人来加拿大的需求,欢迎联系【星环移民】,我们有着丰富的加拿大各签证申请经验,保证您和您的家人可以在加拿大团圆,共享天伦!
相关阅读:
欢迎扫描二维码,免费咨询!⬇️
看见加拿大|私享群
想第一时间了解疫情对移民与留学政策的影响,并获得专业建议?欢迎扫描以下二维码,申请加入「看见加拿大|私享群」 ,您将获取第一时间群内播报的“加拿大移民留学快讯”,以及加拿大持牌移民顾问的群内免费专业解读与答疑;您将收获第一批加拿大移民与留学的神队友,让您的移民与留学之路不再孤单!
免责声明:本文为推广广告,版权归原作者所有,所有内容与商品与本号无关,特此声明!













































