比如,上海一间科勒卫浴门店的摄像头看上去不起眼,但央视记者从科勒中国的一位零售销售主任口中了解到,门店安装的摄像头有人脸识别功能。
报出进店时间后,记者得到了自己的三张大头照,抓拍角度不同,但系统生成的ID都一样。只要顾客在一间科勒门店出现一次,今后再去到任何一间门店,光顾次数也会被系统记录下来。
万店掌工作人员说,面对不戴口罩的人脸,系统的识别准确率大约有95%,戴上口罩的人也有80%-85%的概率被准确识别。除此之外,公司为商家提供的“人脸互动营销解决方案”,还能通过照片分析人的性别、年龄、甚至被抓拍时的心情。
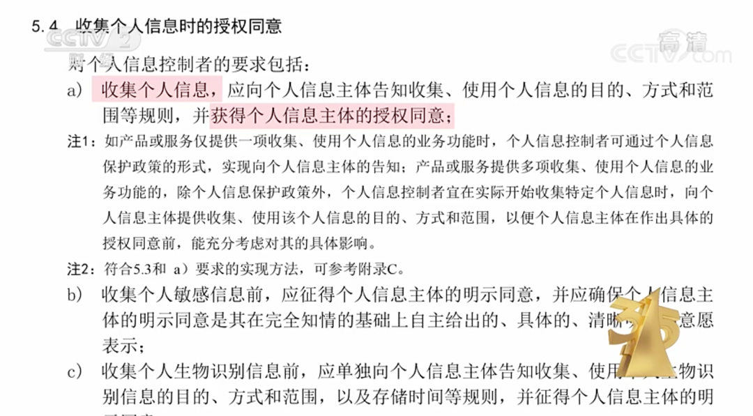
不过,根据中国国家市场监管总局发布的《个人信息安全规范》,人脸信息属于生物识别信息,也属于个人敏感信息,收集个人信息时应获得个人信息主体的授权同意。
而在央视记者的走访过程中,没有一个商家明确告知顾客面部信息会被收集,征求意见更无从谈起。多家店铺都可能涉及违规收集。
我们不得不担心更多的问题:连同面部信息一起,其他个人信息数据存储在哪里,它们是否被用来盈利、是否有泄露的风险?
哪个环节需要我们特别警惕?我们是否会在遍布四周的监控技术里被“温水煮青蛙”、习惯了它的存在,还是真的有某一个不能碰的人性和隐私底线?
这其实和真正的“人工智能”还差得很远。但因为它的应用实在太广,嵌进了无数的使用场景中,而应用过程又十分地顺畅,给人一种“智能”的错觉。
“顺畅”,是面部识别技术的一大特征。在推崇这个技术的人眼里,它最大程度地模仿了人和人之间的交互,即用“看”即可。毕竟,用眼睛识别一个人的脸,是我们人类与生俱来的功能。你拿起你的 iPhone,就会自动解锁;走进家门,门会自动打开;进入学校和办公室等需要安保的场所,不用停下查证件……
但这种顺畅的交互,从另外一个角度看,是“没有交互”。一切都无缝地、在无声无息之间发生。也就是说,很多时候我并不能以知情的方式,给出我的同意。我用我的指纹必须按在门锁上,这个“按”的动作,亦是我在与机器“对话”——我现在需要开门了。而我只是在摄像头面前“出现”,我的脸就已经给出了所有的信号,不管我想不想。
这也是为什么人脸识别技术可以非常“隐蔽”。它是一个不需要给出“知情同意”就可以应用的技术。它出现了,它应用了,但你不知道。而知情同意的缺失,也让隐私泄露变得极其容易。到底有多少摄像头在我身边,跟踪我、记录我?我是不是已经在不知不觉中“丢失”了我的脸?这些问题,想起来略微有一些可怕。
我们人有许多可供识别的生物特征,包括指纹、虹膜、面部特征,乃至基因等等,都有潜在的数据化的可能。它们可以被记录,可以被复制,可以被传播,可以散见在互联网各处——公安系统里有我们的指纹,微信里录下了我们的声音,而我们上传到社交网络的照片上都有我们的脸。美国加州大学圣迭戈分校(UCSD)技术社会学教授凯莉·盖茨(Kelly Gates)将其称为“去身化的身份”(disembodied identity)。
我们的身份已然“离开了”我们身体,我们甚至不再对其有掌控。
但是,面部识别技术的关键在于,这些独一无二的生物信息数据,怎么和更多的技术、更大的数据库、更广的系统中的各式各样的关于我们的碎片拼起来,凑成一个完整的“自己”。
将一个人的面部特征作为加密信息、打开我的手机“刷脸”,和将一个人的脸解码成为“我的身份”,在更大的系统里流转(和公安系统匹配的监控),虽然都是“刷脸”,但却是截然不同的刷法。
如果你的脸只是用来打开你家的门,那么你的脸除了重建出“你是这个家的主人”之外,并没有任何别的意义。
但当这个数据从你的小世界来到了“云端”,与更大的数据库相交、互相印证,那么你自己的身份,也就更加无所遁形——你是谁,你家在哪里,你大概处于社会中什么样的地位,你昨天网购的东西,你的“健康码”、你的身份证号……即使证件号码等重要信息泄露可能性小,但只要有足够多的其它数据,“重建”一个你,并不会太困难。
我们和深渊之间,并没有多少坚实的保护。
1)一个技术是否能准确识别出一个特定个人的真实社会身份;
2)信息是否只留存于本地、还是在更广的网络中流动、使用;
3)使用一个技术是否需要用户的协作;
4)技术开发者是否有保护隐私的动力。
在那场人工智能大会上,我着实领会到了生产端的动力,以及客户的购买力。人工智能作为一个新兴产业,得到了大量的投资,而投资者需要看到技术投入应用、看到回报。于是,面部识别技术被包装为各种各样的“解决方案”,打包出售给商业客户。是他们最有能力购买这些技术作为“解决方案”,而这种购买力,很大程度上决定了面部识别技术的研发走向。
一个有面部识别解锁功能的手机,或者能刷脸开门的智能门锁,对我们普通用户的吸引力并没有那么大。毕竟,指纹也能解锁,密码也能开门,不“云端”“智能”也无妨。但对于公共场所的经营者以及各级管理部门而言,全面而有效的监控,身份的精准识别,乃至收集、使用数据以获益,带来的好处十分巨大,比“保护隐私”更加重要。强大的推动力,让技术开发越走越远,且越来越向经营者、管理者、客户,而不是实际用户倾斜。
在面部识别这个技术的很多应用场景里,用户发出的声音是有限的,有的时候甚至是无力的。我们有选择“不使用”的权力吗?我们的意愿能够得到重视吗?我们是否能够判断,一个技术运用在什么地方是合适的、在什么地方是过度的?理想的市场场景里,我们可以用脚投票;而当下的市场,资本的强大加上信息的不透明,让用户处于无权、无声的劣势。
无处不在的摄像头,让这个社会变得越来越像福柯笔下的“环形监狱”(Panopticon)——监控无处不在,能看到所有人、识别所有人,而被观看者甚至无法得知监控在哪里、从何而来。
一个良性发展的技术,不应该是这样。
但我们之间的关系,一定、必须是这样的吗?我们真的没有别的选择了吗?在商业交易中,双方应该是站在平等对话的基础上协商交易的关系;在雇佣劳动中,双方应该是相互信任、付出劳动并得到回报的关系。面部识别和监控技术的滥用,扭曲了这种关系,将公平与信任踩在脚下。
隐私是人格尊严的一部分——它代表着一个人有能力且有权利支配自己的空间,不受他人的干扰;也意味着对隐私的保护,能够最大程度地尊重人的自由和创造性,而不是把人看作一个随时需要监控、需要操纵的螺丝钉。不管技术如何发展,我们的底线是,一个安全、方便的社会,不应该以牺牲人的尊严为代价。
所以,技术背后的“潜台词”,可能比技术本身更加重要。追问技术存在的理由,追问技术与人的关系,是让一个技术变得不再“可怕”的第一步。
比如,在人流密集的公共场所,机场、火车站等地,我们实际上是让渡自己一部分的隐私,去换取方便、安全;这用别的方式或许很难达到、不够经济;或许能够阻止巨大的灾难——911事件发生时,监控录像实际上已经拍到了恐怖分子的脸,但并没有识别出来。
但在小区、在学校、在火锅店,每个场景都是不同的,都有着自己的“潜台词”——为什么要用它?数据的作用是什么?数据存储在哪里?除了这个方法之外,有没有别的方法?这对被监控、被识别的人的好处在哪里?是否知情、是否予以了同意?这些都是在技术被应用之前,需要提出的问题。
希望我们将来的社会,还能让我们坦然“面”对。














































