宅家快一年了
看着日渐增长的体重
这段时间小编我都在
查询各种瘦身的方法
在身边朋友的疯狂种草推荐之下
趁着假期
赶紧去体验了温哥华市中心
传说中的减肥瘦身黑科技
大肠水疗
这家水疗中心在温哥华
万豪酒店内
名叫Puriin Spa
店面非常温馨
一进去就被暖黄色的灯光吸引住了
并且防疫措施也做得非常足
员工定期用酒精清洁
所有材料坚持一客一换
前台小姐姐也很温柔
首先把小编带进来休息室
小编去的当天是个阴雨天
但休息室里的温度很舒服
小姐姐还拿来热茶
瞬间就感觉放松下来了
听小姐姐说
这里的水疗设备和设施
都是严格遵守加拿大卫生部的检测
非常注重卫生
并且一次水疗的价格也不贵
小编我当即就准备试一试
接下来进行咨询和量完体重之后
小编我就进去了水疗房
水疗室首先指导了怎么操作
接下来全程都由自己动手实践
Puriin Spa配备的专业水疗仪
还有提前准备好的有润滑剂的导管
墙上还有语音控制系统
在水疗过程里有任何问题
都可以及时和工作人员沟通
本来对水疗还有一点点不安
但全程小编都完全没有任何不适感
启动仪器后
接近体温的纯净水
缓慢舒适的流入结肠
看着自己身体内堆积的废物
一点点排出体外
感觉身体瞬间舒畅了很多
水疗结束后
小编再次称量体重
没想到瘦了快1kg
小姐姐还给我看了其他客人的对比数据
三次下来瘦了几乎5斤
除了瘦身外
结肠水疗还排掉体内长年累月积聚的毒素
坚持做下去还能让皮肤变好
脸上的斑和痘痘也能逐渐淡去
预约热线:604-428-6398
#200-1128 West Hastings St
Vancouver
网址:Puriinspa.ca
难怪所有用户都是齐刷刷的
五星好评
值十颗星!太棒了!我一定会回去的。
又干净又贴心。
地方棒,员工棒,他们一定会为你提供一次舒适的体验。太感谢了!
气氛很好,员工很友善,比我以往去过的所有水疗店都舒服。
地方很干净,员工也超级好!我要改预约时间他们也非常配合,太感谢了~
太棒了!我第一次去,从浴袍到拖鞋都那么精致,简直把我“宠”成了皇后。
我的体验非常棒,如果你还没试过结肠水疗,请一定要去试试!这家水疗友善专业,整个过程讲解得非常详细,同时又保证了我的隐私,让我太放心了。讲真我之前是非常紧张的,结果太出乎意料啦。
嘿嘿,你也想体验一下吗?
扫以下二维码就能预约哦~
什么是结肠水疗?
不用吃药
不用节食
不用疯狂健身
采用对身体
完全无副作用
的高浓度纯净水
让肠道内堆积了无数年的
顽固油脂毒素等
顺利脱落并排出体外
整个过程无痛无害
不掺和任何化学元素
利用物理水动力
让身体自然排毒瘦身
一次大肠水疗
能让体重瞬间减少两斤
一个疗程下来
小蛮腰迅速Get
结肠水疗
和医院的洗肠
完全不同
水疗完全采用
符合人体工学的设计
让你全程自然排毒
只要肠道干净了
身体自然就瘦了下来
并且
拥有健康的肠道
还能有效改善失眠长痘
情绪紧张压力大
等多种问题
让你在拥有好身材的同时
保持完美精神状态!
是大温最专业的水疗中心
坐落于温哥华市中心万豪酒店
离大温各个区都很便利
天车或开车都能直达
中心配有最高端的水疗设施
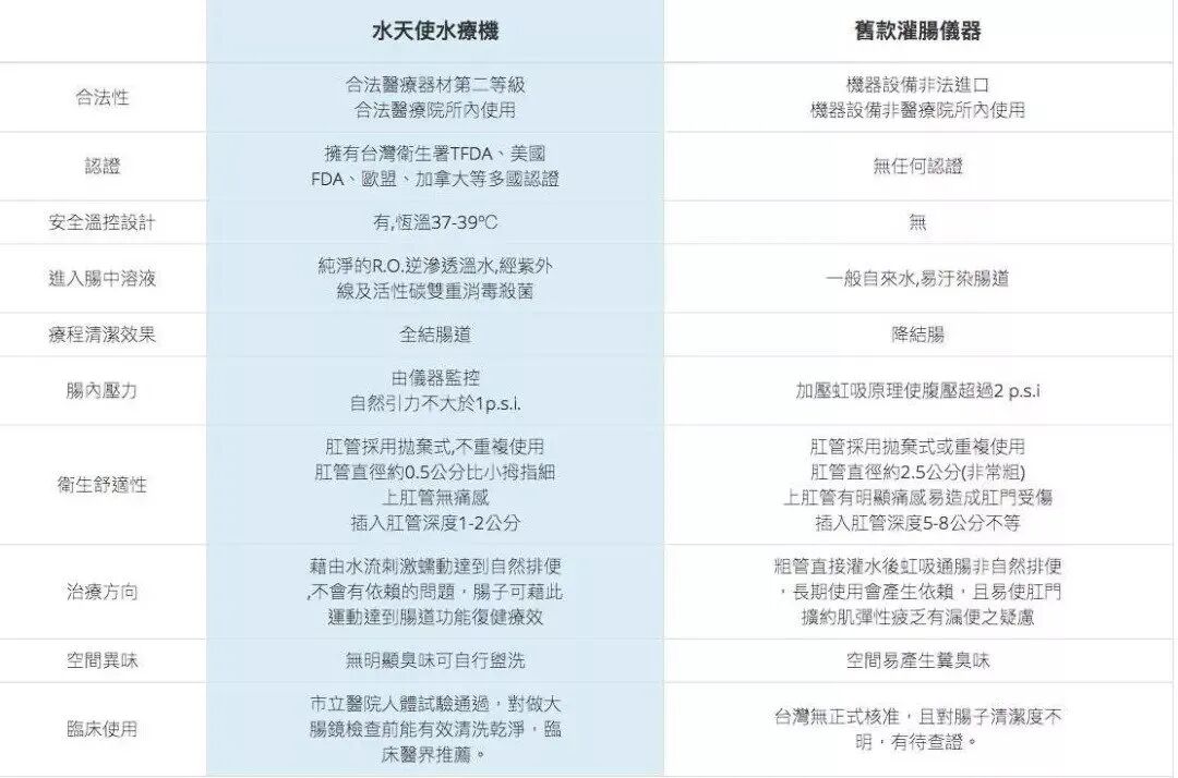
水天使水疗仪
这在温哥华只有三台
全部都在这里
这种水疗仪
只有专业诊所才能使用
一般的地方是没有的
水疗房采用恒温设计
中心所有纯净水的温度
都不会超过39.8℃
保证水疗过程的舒适度
Puriin Spa
严格把控卫生安全
所有的水疗设备都有
卫生部合格证!
还是市政厅卫生部培训基地之一
中心设备经美国FDA
Health Canada
以及温哥华卫生部
三重检验认证
水疗导管
一客一换
保证全程干净卫生
Puriin Spa
为每位顾客配置专业水疗师
和一对一咨询师
建立私密档案
提供量身定制服务
水疗环境全程私密
顾客会在单人的水疗室
全程隐私的环境下
无痛舒适排毒
一次水疗
立马能瘦好几斤
真正的闪电瘦身
预约热线:604-428-6398
#200-1128 West Hastings St
Vancouver
网址:Puriinspa.ca
附录
结肠水疗Q&A
如果你有以下情况,结肠水疗再适合不过:
️最近三个月到半年体重变化大
️入睡困难,梦多,起床疲惫
️全身无力且长期疲惫
️偏头痛
️眼睛,脚踝部分水肿严重
️便秘或是腹泻现象交替出现
️口气,体味严重
️脾气急躁
结肠水疗的受众群体不分年龄,性别。对于健康的人,结肠水疗是基于预防或排毒养颜的观念。
对于肠胃本身功能欠佳,或便秘的人而言,结肠水疗有助于清除你体内的毒素和废物,循序的回复你肠道敏感度和蠕动力,还你自身代谢能力。
如果您有口臭体臭,肚子突出,色斑暗疮,肥胖水肿,入睡困难,失眠多梦,常年乏力疲惫,血脂高,尿酸高,血糖高等问题,结肠水疗就显得更加重要了。
实际进行过结肠水疗的人们,都可以了解结肠水疗其实是一种很舒服又轻松的过程。
在水疗进行中,腹部只会有轻微的胀气及排气的感觉,随着毒素的离开,全身舒畅。全过程基本上是种隐私,干净又舒适的保养疗程。
水疗疗程时间约40分钟到60分钟不等。如果你是第一次进行结肠水疗疗程,全程大概需要一个半小时左右。
水疗师会针对您的健康情况做详细解说,并耐心回答您的任何问题。其后疗程均可在1小时到75分钟内完成。
水疗和灌肠的区别好比温泉与一同水洗澡:灌肠往往只能作用于地位结肠部分,而结肠水疗因水量与水压的不同,可全面清洗约1.5米的整根结肠。
灌肠往往使用一定的药物添加剂,利用“刺激物”刺激肠壁,引起肠蠕动而促进排便,具有一定不适感。
结肠水疗全程过程则是在一个干净,隐私的环境下进行,温和舒适。Puriin在Downtown的万豪酒店内,私密的服务环境保证绝对的隐私。
让你自然健康瘦瘦瘦
赶快扫一扫二维码
一对一私密咨询
预约热线:604-428-6398
#200-1128 West Hastings St
Vancouver
网址:Puriinspa.ca













































