如果你是
别怀疑
你也可以成为
乘风破浪的姐姐!
惊奇地发现,
她们竟然有共同的特殊偏爱!
朱丽娅罗伯茨 不老女神传说
朱丽娅罗伯茨,
虽然已经息影多年,全职相夫教子,
但是仍然是狗仔们的追逐对象。
明明已经45+,
但看起来只有迷人的韵味,
丝毫不显衰老,她是如何做到的?
令人好奇。
世界级知名明星张曼玉,
岁月的沉淀,
打造了她耐人寻味的特别气质,
与她一起出道的明星都如昙花一现,
而张曼玉一直维持着影坛不可动摇的
超级巨星地位。
她透露了养颜奥秘,
无论去哪里,
每天早上起床第一件事就是清肠排毒,
难道那么多异国帅哥都拜倒在
她的石榴裙下。
章小蕙 永不言败的人间富贵花
但是无论经历什么,
在章小蕙的心中,
最重要的是老娘自己开心!
美丽、自信、潇洒、多金!
驰骋江湖这么多年,
如果没有美丽的容颜和优雅的体态如何hold得住?
她透露每次出镜前,
都会先去洗肠,
每年在洗肠上花费约二万多港币。
应采儿 少女感代言人
而应采儿的秘诀就是清理肠道。
因为坚持,
不但让她成功减肥还让容颜更有轮廓,
整个人的状态变得轻盈美丽。
完全不像已为人妻为人母多年的样子。
这些明星把清理肠毒视为保持青春与身体
健康的秘密法宝。
据现代科学研究,
人体90%的疾病与肠道不洁有关。
作为人体内最大的排泄器官,
肠道的清洁,
对人体的健康和寿命有着
举足轻重的影响。
有害细菌产生的毒素被肠壁细胞吸收后
会引起慢性中毒,导致人体的衰老。
重点是,
排毒清肠是极其专业的操作,
千万不可擅自尝试。
疫情期间,
如何找到一个即安全又专业的操作呢?
朋友推荐了一家叫
Puriin Spa
的水疗中心
不伤身体
无化学元素
对身体无依赖性的手法
自然排出肠道的毒素
马上就能减重!!!
所以不仅能达到瘦身效果
皮肤上的痘痘斑点啥的
也会在水疗后得到好转
看了这个介绍
感觉超级心动
加上之前朋友也去过
我就决定试一试!
就在温哥华市中心
而且还在万豪酒店里面
所以环境比一般街边小店
要好太多了
他们的前台
接待我的是个声音很温柔的
特别正的台湾小姐姐
小姐姐先带我去了
测量室
帮我量腰围和体重
给我推荐了水疗方案
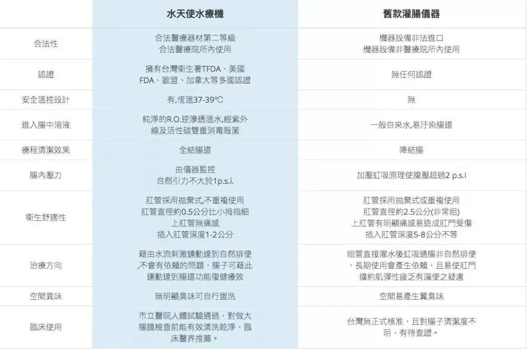
水天使水疗机
听小姐姐介绍
这种水疗机在温哥华很少
一共就只有三台
全部在这里
就更感觉他们很专业了
并且,水疗收费也不贵
我就决定试一试
还有点小忐忑
因为毕竟是第一次尝试
不过小姐姐态度很好
一直在让我放轻松
由于水疗的时候是
全程私密的
所以房内不会有工作人员
只有我自己
万一中途有什么问题
自己怎么处理
但他们考虑得很周到
水疗房的墙上都安装了
实时呼叫按钮
要是途中有什么事
都可以及时呼叫工作人员
他们的水疗导管是
每位客人使用后马上换新
完全解除了我对卫生的顾虑
也非常干净卫生
我就放心大胆的上了水疗机
开始了人生
第一次肠道大保健
没想到
整个过程非常非常爽!
完全没有我之前猜测的不适感
纯净水进入到体内后
肚子很快就有了便意
但水疗时肚子胀胀的感觉
真的是一点点在消失
因为那些在肠道
积攒了无数年的脏东西
都排出来了!!!
真的是浑身舒畅!
但更令我高兴的是
水疗完小姐姐带我去
测量室再次量体重
居然减了1.6斤!
有效多了
而且对身体还无害
果然肠道排毒
才是减肥的重头戏!
漂浮房
整个过程非常的静谧
漂浮的时候我直接睡着了
在他们那体验下来
真的是非常舒服了
又减重又排毒又减压
我还参观了一下他们的
星空漂浮间
专门供闺蜜/死党/情侣
一起漂浮放松的
顶上有星星灯
会变颜色
整个就是星空的感觉
一下就抓住了我的少女心
水疗完全不采用
任何化学激素
只使用高浓度纯净水
利用物理学原理
让身体自然排毒
位于温哥华市中心
万豪酒店内
天车或开车都能直达
水天使水疗仪
这在温哥华只有三台
全部都在这里
只有专业诊所才能使用
一般的地方是没有的
都不会超过39.8℃
保证水疗过程的舒适度
严格把控卫生安全
设备经美国FDA
Health Canada
以及温哥华卫生部
三重检验认证
全部为一次性
一客一换
保证安全卫生
顾客会在单人的水疗室
全程隐私的环境下
无痛舒适排毒
立马能瘦好几斤
可谓是真正的
闪电瘦身!
健康快速瘦身
就来Puriin Spa
#200-1128 West Hastings St
Vancouver
网址:Puriinspa.ca
附录
结肠水疗Q&A
️最近三个月到半年体重变化大
️入睡困难,梦多,起床疲惫
️全身无力且长期疲惫
️偏头痛
️眼睛,脚踝部分水肿严重
️便秘或是腹泻现象交替出现
️口气,体味严重
️脾气急躁
结肠水疗的受众群体不分年龄,性别。对于健康的人,结肠水疗是基于预防或排毒养颜的观念。
对于肠胃本身功能欠佳,或便秘的人而言,结肠水疗有助于清除你体内的毒素和废物,循序的回复你肠道敏感度和蠕动力,还你自身代谢能力。
如果您有口臭体臭,肚子突出,色斑暗疮,肥胖水肿,入睡困难,失眠多梦,常年乏力疲惫,血脂高,尿酸高,血糖高等问题,结肠水疗就显得更加重要了。
在水疗进行中,腹部只会有轻微的胀气及排气的感觉,随着毒素的离开,全身舒畅。全过程基本上是种隐私,干净又舒适的保养疗程。
水疗师会针对您的健康情况做详细解说,并耐心回答您的任何问题。其后疗程均可在1小时到75分钟内完成。
灌肠往往使用一定的药物添加剂,利用“刺激物”刺激肠壁,引起肠蠕动而促进排便,具有一定不适感。
结肠水疗全程过程则是在一个干净,隐私的环境下进行,温和舒适。Puriin在Downtown的万豪酒店内,私密的服务环境保证绝对的隐私。
让你自然健康瘦瘦瘦
赶快扫一扫二维码
一对一私密咨询
#200-1128 West Hastings St
Vancouver
网址:Puriinspa.ca
免责声明:本文为推广广告,版权归原作者所有,所有内容与商品与本号无关,特此声明












































