2020年3月,加州大学洛杉矶分校学生Matthew Richard在Twitter上呼吁调查并开除本科生Christian Secor。
升学服务公司卡普兰(Kaplan Test Prep)2020年1月发布的一项调查显示:
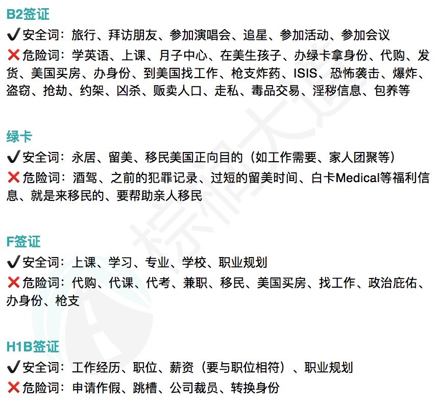
敏感词汇一览表

2021-02-25 |作者: | 来源:棕榈大道本科申请
Loading...
升学服务公司卡普兰(Kaplan Test Prep)2020年1月发布的一项调查显示:
敏感词汇一览表

声明:转载此文是出于传递更多信息之目的,并非代表本站支持其观点。若有文字、图片及视频等素材来源标注错误或侵犯了您的合法权益,请作者持权属证明与本网联系,我们将及时更正、删除,谢谢。
阅读